和俄羅斯總統蒲亭(右)16日在瑞士日內瓦拉格蘭奇別墅舉行的峰會前互相握手致意。(美聯社).jpg)
(中華時報/華聞社香港6月17日綜合報導)法新社彙整官方數據顯示,截至香港16日晚間6時,全球至少382萬4885人染疫死亡,至少1億7656萬6650 例確診。
2019冠狀病毒疾病(COVID-19)疫情流行,歐盟抗疫復甦資金首募6800億元,是歐史最大債券發行;印度疫情放緩,泰姬瑪哈陵重新開放。
以下為全球各地過去24小時的疫情與相關發展:
※ 亞洲
● 香港
.jpg)
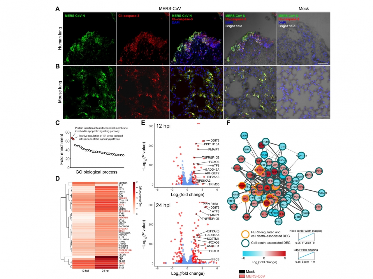
香港港大微生物學系講座教授袁國勇及其團隊的研究發現,感染中東呼吸综合症冠狀病毒,會引起一種蛋白激酶活化,導致過度細胞凋亡以及組織壞死,從而加劇宿主的感染情況。團隊發現使用特定的抑制劑,可以有效地減低細胞凋亡,從而提高感染了這類高致命冠狀病毒的小鼠的存活率。
有關研究結果已在國際科學期刊《Science Advances》發表。
有關研究提供第一個科學證據,證明冠狀病毒引起的細胞凋亡及其對冠狀病毒致病力的影響,並指出細胞凋亡是這類病毒重要的致病機制,促進未來對新型冠狀病毒和其他新興冠狀病毒感染的干預及治療研究。
● 台灣
指揮中心16日公布新增170例確診,分別為167例本土個案及3例境外移入;確診個案中新增18例死亡。指揮官陳時中表示,16日個案數稍高,但整體疫情穩定。
● 中國
國家衛健委公布,內地過去一日新增19宗新型肺炎確診個案,4宗屬本土病例,全部來自廣東,15宗屬境外輸入病例,福建、廣東及雲南各有3宗,上海2宗,北京、江蘇、湖北及四川各有1宗。
另外,新增24宗無症狀感染個案,全部屬於境外輸入個案,4宗當日轉為確診,均為境外輸入。內地至今累計91511宗確診,4636人不治,86384人康復出院。
廣東衛健委公布,過去一日,廣東新增4宗本土確診病例,全部位於廣州。另外,廣東省新增3宗境外輸入病例,來自深圳報告,2人來自南非,1人來自萊索托。新增11宗境外輸入無症狀感染個案。
● 日本
日本針對東京都在內10都道府縣發布「緊急事態宣言」,外界關注是否會如期在20日解除,目前傳出日本政府已決定政策方針,除沖繩縣外其餘9地如期解除,但有7地將實施重點措施。
不過,日媒分析,距東奧只剩一個多月,日本政府一旦在採取防疫對策方面出現誤判,有可能招致「第5波」疫情侵襲。
● 馬來西亞
馬來西亞疫情嚴峻,繼美國日前宣布將釋出700萬劑疫苗送往包括馬來西亞在內的亞洲國家後,中國、日本也分別表示,將捐贈科興疫苗、阿斯特捷利康(AZ)疫苗給大馬。
馬來西亞16日新增5150人確診感染,累計67萬3026 人確診;另新增73起死亡病例,累計4142人病故。
● 新加坡
新加坡持續擴大檢測能量,民眾16日起可到藥局購買DIY快速抗原檢測試劑組,在家就能自我檢測,20分鐘內可取得結果。記者實地觀察,單個試劑組售價約為新台幣200多元。
● 越南
越南今年迄今已爆發兩波本土疫情,連帶影響經濟表現。越南官員報告指出,預估越南今年上半年經濟成長率為5.8%,低於預期的6.22%。
● 泰國
.jpg)
泰國總理巴育說,為了盡快恢復經濟與旅遊業,泰國將在120天內向遊客全面開放,部分重要的旅遊城市如果準備好,可以提前開放,屆時已經完成接種疫苗的外國遊客,入境後可毋須隔離檢疫。
巴育在電視講話中表示,全面開放的同時會增加感染風險,但泰國需要在嚴格防控疫情的同時,學會與新冠病毒共存,盡早讓社會與民眾生活恢復正常。
泰國星期三新增2331宗確診個案,再多40名患者死亡。巴育預計到10月,將為全國七成人口、即是5000萬人接種至少一劑新冠疫苗。
● 印度
印度新增確診人數先前毀滅性激增、如今增速逐步放緩後,當局鬆綁防疫限制,觀光勝地泰姬瑪哈陵(Taj Mahal)16日重新開放。
印度15日通報,過去24小時新增6萬2224人確診,和4月與5月間單日確診數約40萬人相較,已減少許多。
印度現在確診總數接近3000萬人,其中38萬染疫死亡,但許多專家說,實際不治人數可能超過100萬人。
※ 大洋洲
● 澳洲
澳洲人口最多的城市雪梨16日通報一個多月來首例本土確診,引發人們擔憂出現新一波疫情。
※ 歐洲
歐洲聯盟15日表示,「下世代歐盟」計畫已經在市場上發行債券,募集到首批200億歐元資金。這是歐洲史上最大規模的機構債券,今年內將提供各會員國貸款與補助,以促進歐盟從疫情中反彈復甦。
●英國
英國的新型肺炎疫情持續惡化,星期三公布再多9055宗確診個案,是2月25日以來最多,再多9人病逝。
國會下議院大比數通過,將撤銷英格蘭最後階段防疫措施的日期,押後四星期至下月19日。衛生大臣夏國賢說,最先在印度發現的變種病毒Delta,佔英國新增病例九成六,過去一星期的入院人數升了四成八,大部分是未完成接種兩劑疫苗的50歲以下人士,推遲放寬防疫措施是希望讓更多人完成打針。
反對黨工黨雖然支持押後,但批評政府對早前印度疫情惡化的反應緩慢,三星期後才將印度列入最高的紅色風險地區,強制入境旅客隔離,這三星期內有2萬人由印度入境,導致Delta病毒在英國蔓延。
● 法國
隨著確診病例下滑、疫苗接種速度加快,法國16日表示,除了例外情況,17日起解除戶外強制佩戴口罩的規定,並將提早10天解除宵禁措施。
● 俄羅斯
俄羅斯首都莫斯科市長索比亞寧(Sergei Sobyanin)16日下令,從事服務業的居民強制接種疫苗,理由是疫情「急劇」升溫。
俄羅斯16日通報新增1萬3397例確診,包括莫斯科的5782例,自疫情開始以來,官方統計確診總數為524萬9990例。
俄羅斯疫情工作小組表示,過去24小時又有396人染疫死亡,全國病歿人數來到12萬7576人。
※ 美洲
● 美國
美國加州15日全面解封,實施長達15個月的四級疫情警戒作廢,餐廳、賣場開放100%容量,取消社交距離,已接種疫苗者在大多數場合都不必戴口罩。
15日公布的新抗體檢測研究發現,有進一步證據顯示,COVID-19病毒至少2019年12月就出現在美國,比2020年1月21日官方證實首起確診病例要早了數星期。
● 巴西
巴西COVID-19疫苗種類增加,供應漸趨穩定,加上優先群組需求低於預期等因素,使得各地方政府在最近幾天陸續宣布提前疫苗接種日程表。
巴西衛生部16日表示,過去24小時新增9萬5367起確診病例與2997起死亡病例,境內確診累計達1762萬8588例,不治病例增至49萬3693例,是繼美國與印度之後全球疫情第3嚴重的國家,死亡病例為全球第2高。