在河北廊坊,一户曾经到过武汉的家庭,被当地公安封住房门。(视频截图)
中国新型冠状病毒肺炎扩散,湖北、浙江及广东为确诊人数最多的省份。浙江有患者被当地人软禁在家中。一些地区出现文革式的防疫情扩散横幅。
武汉协和医院一位张姓医护人员披露,目前医疗物资仍然不足,最关键的是无法对症下药:“有些人根本就没办法治,这些医生都很恐慌,就是没药。根本没有办法治这个病。患者只能靠自己扛。老人都有一些常见病,如高血压、冠心病等,就说你本来身体就有病,若你感染上了,那么你的免疫系统就破坏了,死的大多是老人。“
视频【中国各地防疫众生相】 【软硬兼施 褒贬各异】
网民提供的一段视频显示,河北廊坊公安带人把一户到过武汉的家庭成员软禁在家14天。当局担心住户离开,派出多名男子用三角铁将住户房门钉死,并在门口帖上写有“此户系武汉返乡人员,请勿接触”的提示。有舆论批评当局此行为野蛮及愚昧。当地居民刘女士对本台说:“真够愚蠢的,这些都是哪儿的人,你要隔离也没这样隔离人的,把人家封死了。这样干的人太愚蠢了。”
视频【从武汉返乡者发病】【邻居怒砸家门】

各地政府在路边贴出措辞近乎疯狂的横幅。(网络图片)

左图:贵州道真县政府发通知,禁止疫情车辆驶入该县;右图:丹东市商务厅发紧急通知,全市商场立即停止营业。

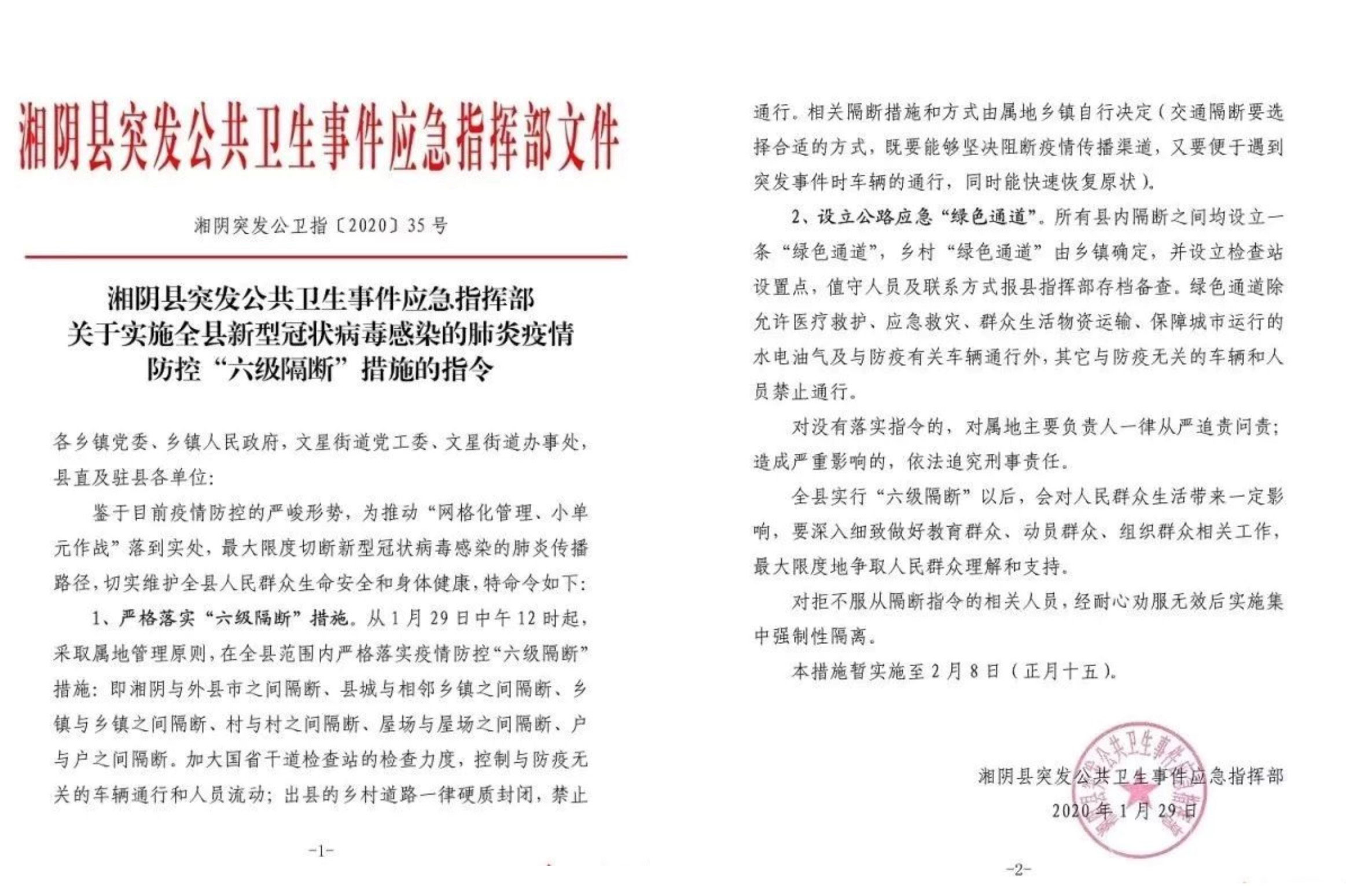
就在前一天(29日),湖南湘阴县突发公共卫生事件应急指挥部发出《关于实施全县新型冠状病毒感染的肺炎疫情防控“六级隔断”措施的指令》,该份下发到各个乡镇、街道办的红头文件写道,鉴于目前疫情防控的严峻形势,为推动“网格化管理、小单元作战”落到实处,特令基层官员严格落实“六级隔断”措施。从1月29日中午12时起,在全县范围内切断湘阴与外县市之间隔断、县城与相邻乡镇之间隔断、乡镇与乡镇之间隔断、村与村之间隔断、屋场与屋场之间隔断、户与户之间隔断。控制与防疫无关的车辆通行和人员流动;出县的乡村道路一律硬质封闭,禁止通行。并对拒不服从隔断指令的相关人员,强制性隔离。
另外,各地政府为了阻止疫情,在路边帖出各种横幅,如“湖北回来不报告的人都是定时炸弹”、“发烧不说的人,都是潜伏在人民群众中的阶级敌人”、“串门就是相互残杀”等,一批近乎疯狂的口号。