台灣大選首場電視政見會今天登場

 

1129x768_882851490502.jpg

2020總統大選首場電視政見發表會18日晚間在華視登場,三組總統候選人總統蔡英文(左起)、親民黨主席宋楚瑜、國民黨高雄市長韓國瑜在發表會開始前合影。(中選會提供)

(中華新聞通訊社訊)2020總統大選首場電視政見會今天登場,三位候選人總統蔡英文、高雄市長韓國瑜、親民黨主席宋楚瑜首度同場交鋒,雖然是沒有交叉詰問的政見會,但三人砲火猛烈,儼然是另類辯論會。

2020總統大選首場電視政見發表會今晚7時在華視登場,蔡總統穿著鐵灰色西裝搭黑色針織衫與深色長褲;韓國瑜穿白色襯衫、深色西裝外套,頭戴繡有中華民國國旗的帽子;宋楚瑜則身穿淺橘色亞麻西裝外套與一貫的橘色領帶應戰。

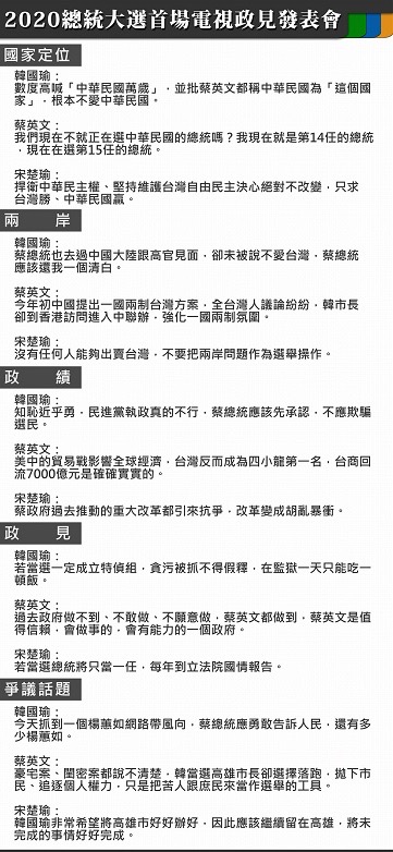
政見會抽籤的發言順序為韓國瑜、宋楚瑜、蔡英文,率先發言的韓國瑜一上台就質疑蔡總統國家認同以及民進黨政府清廉等問題,第三個登場的蔡總統開場就直接回擊,並加碼砲轟豪宅案和閨密案。

蔡韓接下來還針對中央執政、高雄市政府執政交鋒,韓批經濟數字是假的,蔡總統則質疑韓國瑜落跑,背棄對選民的承諾。

蔡總統在這場政見會,顯得有備而來,拋出兩岸路線的四個認知要韓國瑜注意,韓也回擊民進黨也有人去中國,為何只有他被罵賣台。

宋楚瑜則左右開攻、批韓打蔡,強調自己最具經驗,且當選後只做一任。

1191x768_55967759370.jpg

由中央選舉委員會主辦的2020總統大選首場電視政見發表會,18日晚間在華視登場,三組總統候選人總統蔡英文(左2起)、親民黨主席宋楚瑜、國民黨高雄市長韓國瑜首度同場交鋒。(中選會提供)

這場政見會每一候選人發表政見時間共為30分鐘,分3輪發表政見,每一輪時間10分鐘,沒有交叉詰問,但蔡韓宋砲火猛烈,猶如另類辯論會,韓蔡在會後接受媒體訪問時,繼續隔空交火。

在政見會高喊「中華民國萬歲」的韓國瑜表示,對蔡總統始終沒有喊出中華民國萬歲或台灣獨立感到遺憾;蔡總統則回應,倒是希望韓國瑜到中國去喊中華民國萬歲,或到國台辦去喊中華民國萬歲。

總統候選人政見會接下來還有兩場,分別為25日下午2時中視轉播、27日晚間7時台視轉播。另外,副總統候選人電視政見會20日晚間7時由公視轉播。

1024x768_434153592763.jpg

此外,總統大選電視辯論,經過協商後,也預訂於29日下午2時,由公視、四報一社以及三立、中天、TVBS以及民視共同主辦,公視製播,並且同步供訊給所有廣電以及網路媒體。